ISSM, IP
O Instituto de Supervisão de Seguros de Moçambique, IP (ISSM, IP) é uma entidade de supervisão efiscalização da actividade segura, de mediação deseguros e resseguro e de gestão de fundos de pensões complementares na República de Moçambique.
Natureza
O Instituto de Supervisão de Seguros de Moçambique, criado pelo Decreto Lei n.º 1/2010, de 31 de Dezembro, é uma pessoa colectiva de direito público, dotada de personalidade jurídica, com autonomia administrativa e financeira.
O ISSM, IP, tem por objecto:
- a) O exercício da supervisão e fiscalização das entidades habilitadas ao exercício das actividades seguradora de mediação de seguros e resseguro e de gestão de fundos de pensões complementares; e
- b) A supervisão e fiscalização subsidiária da execução da política de investimento da segurança social obrigatória dos funcionários do Estado e a gerida pelo Instituto Nacional de Segurança Social, bem como do Fundo de Pensões dos Trabalhadores do Banco de Moçambique.
Missão
Exercer a supervisão e fiscalização do sector segurador e de fundos de pensões complementares, contribuindo para o desenvolvimento de um mercado sólido, eficiente e credível.
Visão
Ser uma instituição de referência nacional, regional e internacional.
Valores
- Responsabilidade
- Independência
- Solidez
- Confidencialidade
- Orgulho profissional.
-------------------------------------------------------------------------------------------------------------------------------
História do ISSM, IP
A actividade seguradora em Moçambique teve seu início no século XX, tendo sido inicialmente desenvolvida por firmas comerciais a praticarem paralelamente com as suas actividades comerciais e de navegação.
Havendo necessidade de fiscalização técnica da indústria seguradora, foi criada em 1949 a Inspecção Geral de Crédito e Seguros.
Em 13 de Janeiro de 1977, ao abrigo do Decreto-Lei no 03/77 foi criada à Empresa Moçambicana de Seguros (EMOSE), Empresa Estatal, acto justificado pela necessidade do Estado gerir seguros sociais tais como os de acidentes de trabalho, com reflexos sociais, para garantir a formação técnico-profissional acelerada de quadros nacionais aptos, num sector de serviços complexos que na altura não existiam; e como forma de melhor servir as necessidades da economia, assegurando-se que sirva a plenitude dos interesses nacionais.
Volvidos 22 anos após a criação da EMOSE, através do Decreto no 42/99 de 20 de Julho, foi criada a Inspecção Geral de Seguros (IGS) e aprovado o respectivo Estatuto Orgânico, com vista a imprimir maior dinâmica como órgão de supervisão e fiscalização da actividade seguradora e resseguradora, incluindo a respectiva mediação e dos fundos de pensões, como resultado dos esforços do Estado na promoção de crescimento e desenvolvimento económico nesta área já aberta à iniciativa privada, com liberalização da actividade seguradora e resseguradora, emanada pela Lei no 24/91 de 31 de Dezembro.
Peremptoriamente, o Decreto-Lei no 1/2010 de 31 de Dezembro que Aprova o Regime Jurídico dos Seguros cria o Instituto de Supervisão de Seguros de Moçambique, IP (ISSM, IP) e extingue, deste modo, a Inspecção Geral de Seguros (IGS) criada pelo Decreto 42/99 de 20 de Julho.
O Instituto de Supervisão de Seguros de Moçambique, IP (ISSM, IP) sucede à IGS e conserva a universalidade dos direitos e obrigações por esta titulados. O ISSM, IP que funciona sob tutela do Ministro que superintende a área das Finanças, é agora uma pessoa colectiva de direito público dotada de personalidade jurídica, com autonomia administrativa e financeira.
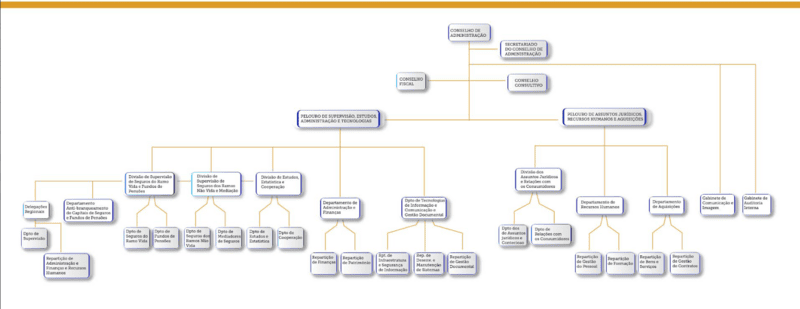
Organograma
